• +62 0518 6070 431

  • Simpang Empat, Tanah Bumbu

History

2007

CV changes Mitra Dwi Manunggal to the company PT. Pelita Batulicin Bersujud with the distribution business of Industrial Solar HSD which was first supported by 3 units of tank car fleet

2008

The company's development was accompanied by many customer requests, so the company added a new SPOB ship, namely SPOB PUTRA MANDAR 07

2009

The inaugural launch of SPOB PUTRA MANDAR 07 and the purchase of SPOB SENTOSA BARU, and coincided also in the same year in September the issuance of SIUPAL License Number: B XXXIV-464/AT.54 by the Directorate General of Sea Transportation and Trial Contracts for Mobile Bunker Agents and Land Transporters by Pertamina (Persero)

2010

Purchase and launch of MT PUTRA MANDAR 01 and the addition of a fleet of 2 tank trucks and laying the first stone for the construction of the Wisma Mandar Building an exclusive contract was issued as an MBA and transporter with a term of 10 years with the Kalimantan Region no. 107/F14600/2009-S3 by PT (Persero) Pertamina Kalimantan and the Opening of Branch Offices Jakarta, Sei Danau, Kotabaru, Sei Puting & Banjarmasin. Becoming a Member of INSA-National Shipowners Association INSA No. 1709/INSA/XI/2010

2011 ~ 2013

Development of business in the mining transport sector by purchasing Tugboat Ship PUTRA MANDAR 179, SRB-01 and TELUK MANDAR 159 and Barges TANDUNG BALANIPA 304 and GOLDTRANS 3011.

2014 ~ 2015

Development of National-scale BBM transportation, BBM Transportation Business License from the Director General of Oil and Gas ESDM No. 05.AL.03.20.00.1041 and Minister of Energy and Mineral Resources Decree No. 601.K/10.01/DJM.O/IV/2015

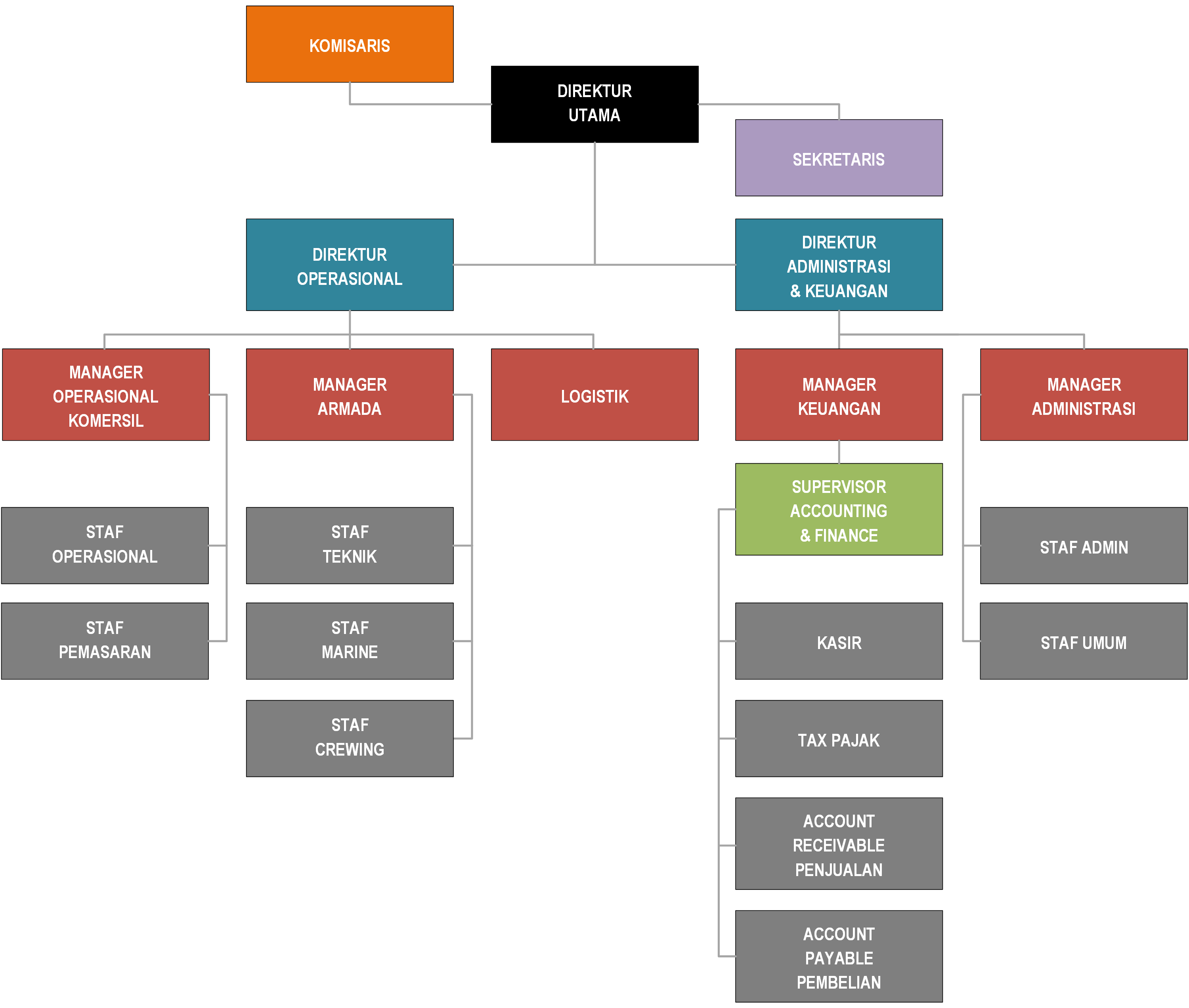
Organization Chart

Organization Chart

Vision

To become a leading National Shipping, Transporter and Distribution company with sustainable growth achieved through professionalism and concern for employees, society, and the environment.

Mission

Improve operational performance excellence to serve customers with professional service products.
 
Develop competency of employees, systems, and efficient infrastructure in a culture of innovation, integrity, care, and synergy within the company.
 
Expand the business field and invest in oil-based industries that will support and strengthen the company's position.
 
Improve and contribute to community development by being a good citizen and complying with applicable laws and regulations.

Strategy

Our Grand Business Strategy consist of broad variety of product choice and customer satisfaction. In an effort to meet the above business principles, we always strive to offer transportation service products at competitive prices. While maintaining service quality which is comparable or slightly above our competitors in the same segment. Furthermore, to get closer to our customer, we prefer a direct distribution strategy, namely by establishing branch offices throughout Indonesia.
 
We define our target market as the industrial market, which includes the marine transportation sector, plantations, and mining.